
各有关高校:
为培养全国大学生心理学在线实验的设计、分析与研究能力,为广大师生提供教育实践的平台,由全国大学生心理与行为在线实验精英赛赛事联盟主办的第二届全国大学生心理与行为在线实验精英赛将于2024年5月1日正式启动。赛事联盟由如下高校组成:广州大学、动漫画
、山东师范大学、西南大学、中央财经大学、中国人民大学(按拼音顺序排列)以及Credamo见数。
随着互联网技术和大数据应用的快速发展,在线实验被越来越多的心理和行为研究者所重视和采用。和传统线下实验相比,在线实验的优点是能够在较短时间获得较大实验样本量,并较少受场地、时间和天气等环境条件的限制,能够大量节省实验者的人力和组织成本;同时,在线实验也为科研与实践相结合,解决社会经济中的现实问题提供了有效的研究手段。近年来,各类在线实验平台和技术日趋成熟,灵活多样的模块化设计和丰富的功能为研究者实施研究提供了极大的便利。在此背景下,在线心理行为实验研究设计和数据收集已成为相关学科领域师生的必备技能。
首届心理精英赛全国总决赛由中央财经大学承办,北部赛区由动漫画
承办,南部赛区由广州大学承办,东部赛区由山东师范大学承办,西部赛区由西南大学承办。首届赛事已覆盖全国31个省市的293所高校,共6804名学生报名参赛,成功组队1088支,经校内选拔赛、分赛区竞赛、全国总决赛的激烈角逐,共产生全国总决赛一等奖队伍10支,二等奖队伍16支,三等奖队伍27支。
第二届全国大学生心理与行为在线实验精英赛通过专业教师指导、领域专家培训与评审等方式,让参赛学生能够深入了解心理与行为在线实验的设计原理与数据分析方法,锻炼团队协作的能力,并运用所学知识解决理论与现实问题。比赛坚持公益性、专业性和公平性,努力为全国各大院校和社会各界搭建教育实践平台,以培养和提升学生的心理与行为在线实验设计、分析与研究能力,以及科研创新与成果应用的相关技能。
一、组织机构
主办:
全国大学生心理与行为在线实验精英赛赛事联盟
承办:
中国人民大学心理学系
Credamo见数
指导:
中国心理学会经济心理学专业委员会
中国社会心理学会大数据网络心理学专业委员会
二、参赛对象
全国各类普通高等院校的本科生与研究生均可报名参赛,鼓励跨年级、跨专业组队。
三、竞赛组织
全国大学生心理与行为在线实验精英赛由比赛执行委员会统筹负责,比赛规则与监审委员会负责监督,确保比赛过程公平、公正。比赛分为四大赛区,设置赛区组织委员会,由参与分赛区赛事的高校及相关负责人构成,负责本赛区的赛事组织与项目评审工作。
各个赛区的划分及承办单位如下表所示:

四、竞赛形式
全国大学生心理与行为在线实验精英赛分为“自选赛道”与“揭榜赛道”,其中自选赛道由参赛团队自主选择研究主题,揭榜赛道由比赛组织委员会发布特定选题。参赛团队可任选一个赛道参赛,但不可同时申报两个赛道,两个赛道按照同等比例设置奖项。
五、竞赛流程
本次比赛分为校级选拔赛、分赛区竞赛、全国总决赛三个阶段:
1.校级选拔赛:
(1)组织报名(6月2日截止)
请各个院校组织学生积极报名,本科生与研究生均可报名参赛,鼓励跨年级、跨专业组队。可通过赛事公众号菜单直接报名,后期组委会将会把名单发送至各个院校负责老师。赛事组委会将联系各个院校推荐负责老师,也欢迎各个院校心理学相关专业的负责老师自荐,联系方式见文末。
(2)大赛培训(6月1日—2日)
为提高比赛作品质量,比赛执行委员会拟组织参赛学生参加线上公益培训,通过培训让参赛学生能够学习与掌握心理与行为在线实验设计与分析的相关方法,请各个院校老师组织学生认真参加。
(3)专业知识认证(6月3日—6日)
校级选拔赛阶段首先进行专业知识认证,以网络考试方式进行,每个报名参赛的选手均有两次考试机会。考试内容以心理学、在线实验设计、数据分析等方面的知识为主,包括选择题与判断题,成绩在60分及以上的直接通过,未满60分的选手需成绩排名在本赛区的前80%方可通过,通过的选手将获得“心理与行为分析研究员”证书。考试具体时间安排与考试链接将通过比赛官网与公众号另行通知。
(4)团队报名(6月7日—14日)
通过专业知识认证的选手,可与本校其他通过专业知识认证的选手组成团队(注:不可跨学校组队)。每个团队由3-5名学生选手组成,其中组长1名,指导教师1-2名。团队报名结束后,组委会将会把团队名单发送至各个院校的负责老师。
(5)研究计划撰写(6月13日—7月7日)
每个团队需撰写并提交与心理与行为在线实验相关的研究设计一份(无需收集数据),具体包括研究选题、理论基础、研究假设、方法设计、在线实验链接等内容。撰写完成后统一提交至大赛组委会(提交问卷链接将通过大赛公众号公布),由大赛组委会分发至各个院校的负责人。
(6)校级评比(7月8日—7月12日)
各个院校以学校为单位,对各个团队的研究设计进行初审,推选进入分赛区竞赛的团队。校赛阶段一、二、三等奖的比例总和为100%,其中一等奖团队晋级分区赛竞赛。具体名额将根据各院校成功提交项目报告的总数,按照一定的比例确定。确定晋级名单后,校级负责老师需将名单提交至大赛组委会。
2.分赛区竞赛(7月17日—8月18日):通过校级选拔赛的团队,需根据校赛阶段的研究设计收集数据并进行分析,对研究设计进行验证,撰写完整的研究报告并提交至分赛区评审委员会。报告中不出现参赛团队的成员姓名、学校、指导老师等身份信息。分赛区评审委员会将通过匿名评审的方式进行打分,确定一、二、三等奖团队,其中一等奖团队进入全国总决赛。
3.全国总决赛(8月19日—9月21日):进入全国总决赛的团队,需要根据分赛区评审结果对研究报告进一步完善后提交至全国总决赛评审委员会。进入全国总决赛的团队将采取线上线下相结合的形式进行展示与答辩,评出全国总决赛一、二、三等奖。
六、评比材料
每个团队需提交心理与行为在线实验设计与分析报告(校级选拔赛只需提交研究设计,分区赛与全国总决赛需提交完整报告)。项目报告封面包括项目名称与团队名称信息,但报告中不得出现学校、学生或指导老师等个人信息。参赛研究不得采用已完成或已发表研究,数据收集需在参赛后方可进行,否则视为无效。在提交报告时,请各个团队将签字后的项目原创承诺及版权授权说明一并提交。
七、奖励办法
1.通过专业知识认证的参赛选手,可免费获得“心理与行为分析研究员”证书,同时可申请加入研究员认证库。
2.校级选拔赛设一等奖、二等奖和三等奖,赛后颁发荣誉证书。
3.分赛区竞赛设一等奖、二等奖和三等奖,赛后颁发荣誉证书。
4.全国总决赛设一等奖、二等奖和三等奖,赛后颁发奖杯与荣誉证书,一等奖奖金总额10万元。
5.分赛区与全国总决赛的所有获奖团队,赛后将由主办单位以正式发文的形式公布获奖信息与名单。
6. 比赛设立最佳院校组织奖、年度教育实践领导力奖、优秀指导教师奖等。最佳院校组织奖的评判标准包括学校参赛人数、赛区承办情况、总决赛晋级团队数等。年度教育实践领导力奖的评判标准包括院校比赛通知宣传、参赛师生组织情况、参赛人数与获奖情况等。优秀指导教师奖的评判标准包括指导团队获奖情况、指导团队数量等,其中入围全国总决赛的团队指导教师直接获得优秀指导教师奖。
以上各个奖项都将由比赛组织委员会颁发荣誉证书。
八、报名方式
参赛的每位学生可通过下方公众号注册报名,并填写个人相关信息(组队报名的,每位参赛队员也都需扫码填写信息)。主办方汇总报名信息后,将与各院校负责老师联系,确认参赛选手名单。本次比赛为公益性比赛,报名费用0元/人。
报名方法:关注下方公众号后,通过公众号自动回复信息中的问卷链接注册报名,或是点击公众号菜单中的报名通道注册报名。

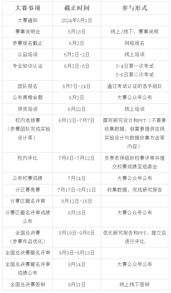
九、比赛流程
本次比赛的竞赛流程与时间安排如下表所示:

注:具体比赛时间安排请及时关注大赛公众号通知,以公众号实际公布时间为准。
十、赛前培训
(1)教师培训:为了帮助教师更好指导学生参赛,同时提升教师自身的业务能力与教学水平,比赛组织委员会拟组织骨干教师培训,包括比赛指导培训、心理与行为在线实验设计方法培训、课程设计培训等内容,各相关院校可组织本校教师报名参加。
(2)学生培训:为提高比赛作品质量,让参赛学生在比赛过程中能够充分学习与掌握心理与行为在线实验设计与分析的相关方法,比赛组织委员会拟组织参赛学生参加公益培训。
十一、其他事项
比赛常见问题等请登录官方网站。
本次活动的最终解释权归属全国大学生心理与行为在线实验精英赛赛事联盟所有。
十二、联系方式
联系人:丁老师
联系电话:13911089765
Email:[email protected]
全国大学生心理与行为在线实验精英赛
赛事联盟
二〇二四年五月